Anoncu ion ĉi tie
Swiwin
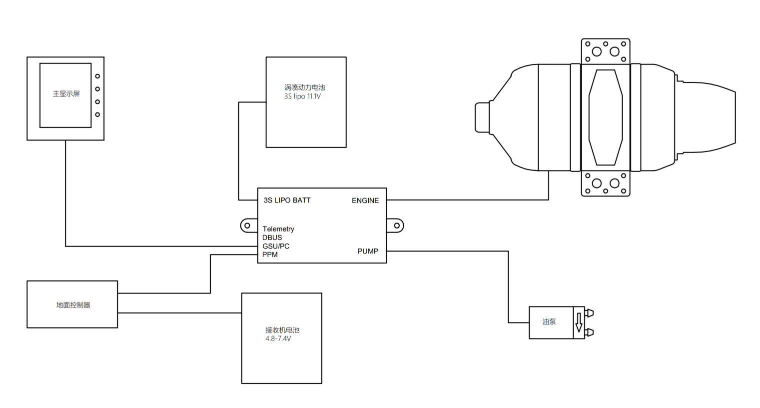
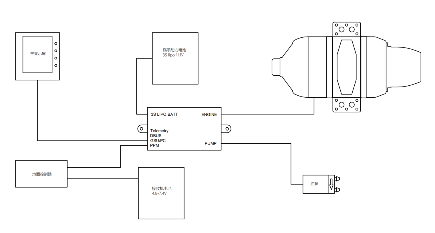
RC JET Turbojet Electric Oil Pump Nozzle
ARKBIRD OSD FPV Fixed Wing Flight Control Compatible for O3 O4 CADDX
Arkbird 25Ws LORA Edition Transmitter and Receiver Module FPV Fixed Wing
Sub250 Dollyfly16 O4 Pro FPV Rack Accessories
Sub250 Nimble65 FPV RTF